Instance Verification Kit (IVK)
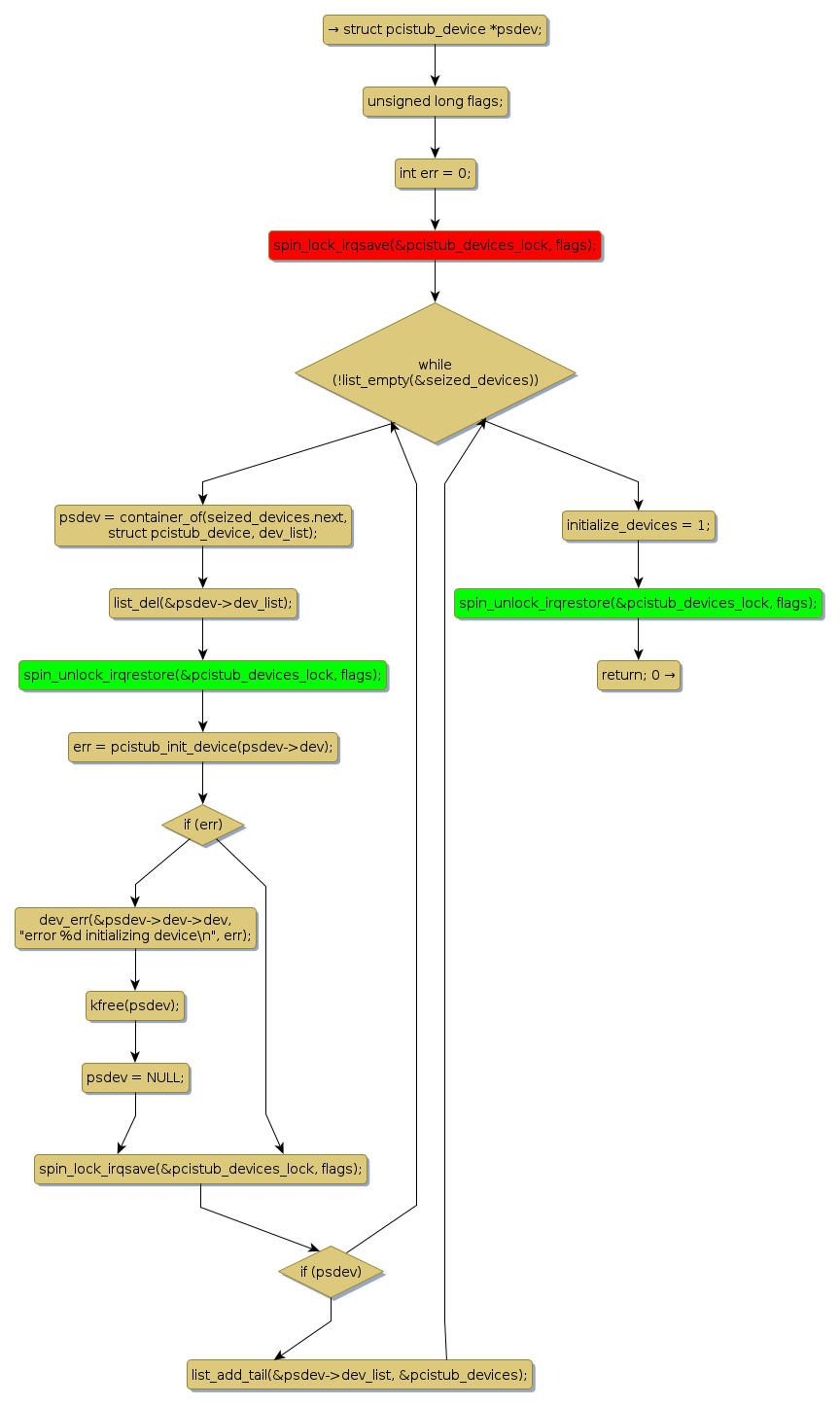
spin lock @ [11537+48+/linux-3.19-rc1/drivers/xen/xen-pciback/pci_stub.c]
Instance Signature: pcistub_devices_lock
|
The Matching Pair Graph:
|
|
Function Name
|
Control Flow Graph (CFG)
|
Events Flow Graph (EFG)
|
Source Correspondence
|
|
pcistub_init_devices_late
|
|
|
[11434+25+/linux-3.19-rc1/drivers/xen/xen-pciback/pci_stub.c]
|